
Solve For X is a place to hear about and discuss radical technology ideas for solving global problems. The project involved updating the existing website to a fully fledged web platform.
I ran working sessions, brainstorming sessions and card sorting exercises with the wider Solve for [X] team.
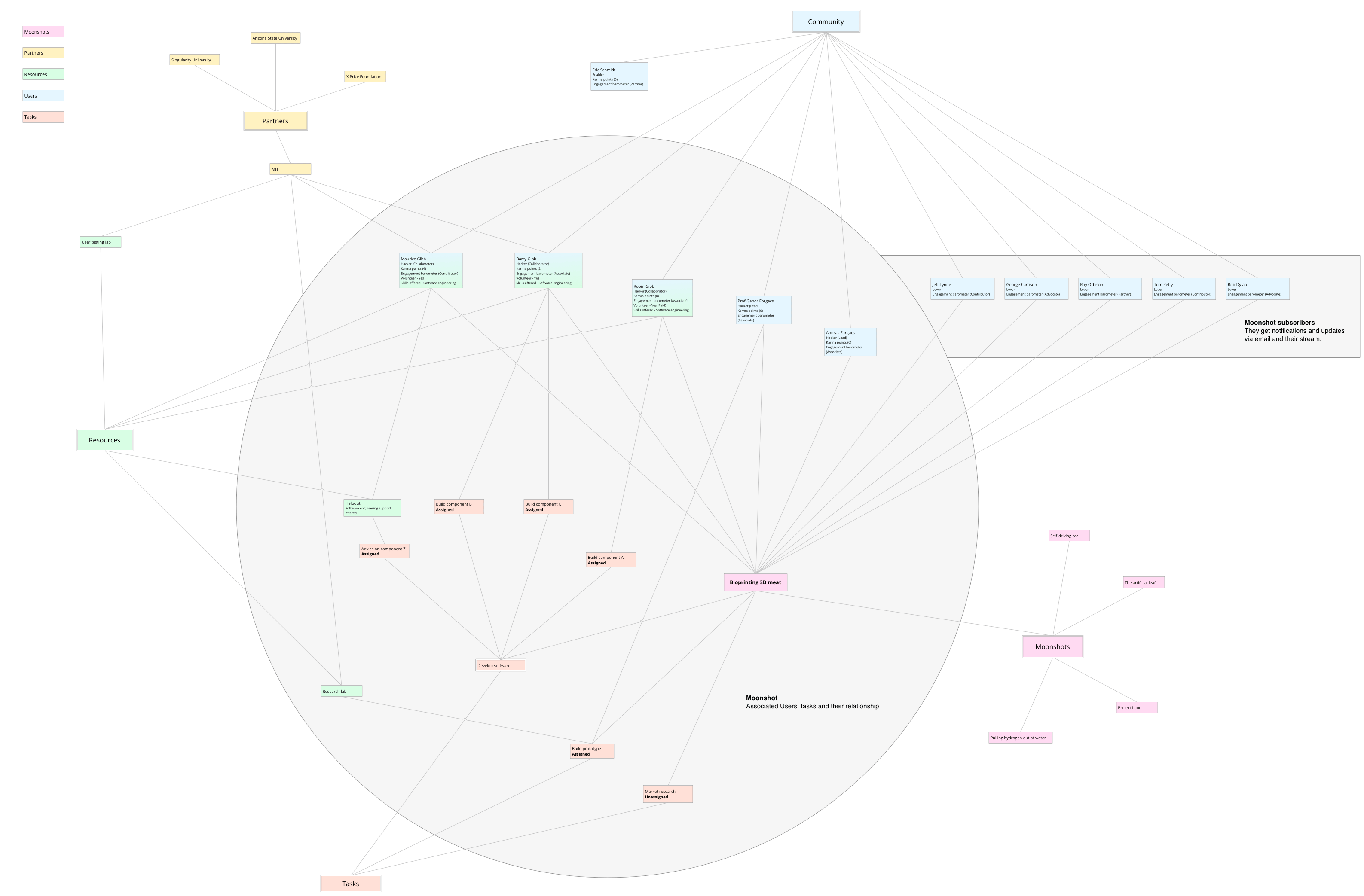
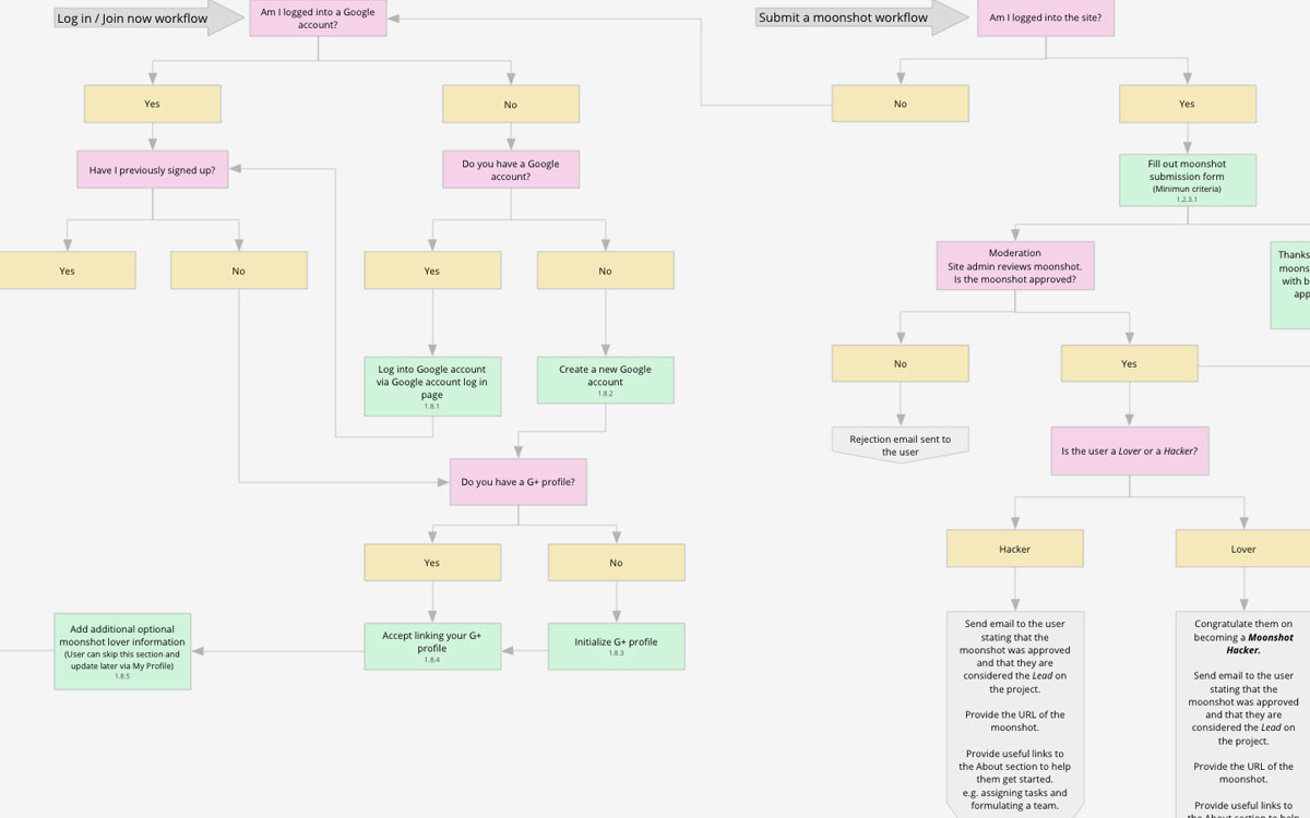
I created a requirements doc, sitemaps, flowcharts, wireframes, a database schema and website interaction diagrams.
I partnered closely with the Solve for [X] team, Creative Lab (in-house designers) and an external agency.
The thumbnails demonstrate just a selection of my work on this project. You can download all my work files from Google Drive.